人気の新しい最高の壁紙無料ABHD

Oc R Uu

Neocallichirus Karumba Singapore A L Female Tl 90 Zrc 02 0274 Download Scientific Diagram

O U E R C F µ 1 Io Q T H ª œ I C I Download Scientific Diagram

Gibbs Free Energy Wikipedia

Solved Let Our Universe Of Discourse Mu Be The Set Of A Chegg Com

Words With Q E And F

Commissioned U Miconomicon To Draw My Oc Bokunoheroacademia

News from around Southern California, the United States and the world from the staff of the Orange County Register.

Oc r uu. In each of the these word searches, words are hidden horizontally, vertically, or diagonally, forwards or backwards Can you find all the words in the word lists?. R K v } À µ Ç D o Ç P v } & , } } X d Á } r Ç } µ X r o Ì v } u o o Ç í î µ v U Á Z u v u µ u } ( ï µ v X r o ì ó ì ì X µ o v P õ ì ì ó ð U t & X , } } u } } Ç o À v P v P } v D } Z Á l Z. OCGA (10) Driving under the influence of alcohol, drugs, or other intoxicating substances;.

Yehliu is a cape on the north coast of Taiwan It’s known for Yeuliu Geopark, a landscape of honeycomb and mushroom rocks eroded by the sea Well known form. Public disposal for Orange County residents/businesses ONLY The County of Orange operates one of the nation’s premier solid waste disposal systems, providing this essential public service to residents and businesses in 34 cities and unincorporated areas Our three active landfills are among the largest statewide, receiving more than four million tons of solid waste annually. Z î ì î ì r î í Z } o o P } h v Æ µ À } u u > µ > µ Z u v v ~ î í & µ o Ç W v.

Jan 01, 18 · Pa OCR 105 105 is substantively identical to former 56, except that subparagraph (d) of this Rule no longer prohibits the Register from charging a fee for filing this certification The form of notice and certification of notice required by. A RI Z ON A R e i d Pa r k Zo o Tu c s o n (5 2 0 ) 8 8 1 4 7 5 3 w w w r e i dpa r k z o o o r g A RK A N S A S L i ttl e R o c k Zo o L i ttl e R o c k (5 0 1 )6 6 1 7 2 1 8 w w w l i ttl e r o c k o r g C A LI F ORN I A Ch a r l e s Pa ddo c k Zo o A ta s c a de r o (8 0 5 ) 4 6 1 5 0 8 0 e x t. Fri P a 7a ná E lg Si3d Ili alo q o c r E G i a rÉ 0a G AÉast g O f X cr Ff rz from FIN MISC at National University of Saint Augustine.

O c k P a r k w a y C o n t e n t a l D i e D u c Lake R o a Many Glacier Swiftcurrent BLACK FEET INDIAN RESER VAT ION Logging Creek Quartz Creek Big Creek U S For est rvic Summit US Forest Service Devil Creek US Forest Service Walton Goat Lick Overlook Glacier Insti tu e Hungry Horse US Forest Service Many Glacier E ntra ce Camas. Orange County REALTORS® offers a variety of courses to foster your professional growth and industry expertise Take a look at the catalog for subject matterbased education tracks and then click on a course to view our upcoming dates and to obtain registration information. ©19 Orange County REALTORS® Fountain Valley Talbert Avenue, Ste 225 West Building, Fountain Valley, CA Laguna Hills La Paz Road.

Title Radiographypdf Author Created Date 3/18/21 AM. Apr , 21 · The seasons may change, but playing Summer Roberts never goes out of style Close to 18 years after The OC premiered on Fox, pop culture fans still can't get enough of the teen drama series And. The Royal Army Ordnance Corps (RAOC) was a corps of the British ArmyAt its renaming as a Royal Corps in 1918 it was both a supply and repair corps In the supply area it had responsibility for weapons, armoured vehicles and other military equipment, ammunition and clothing and certain minor functions such as laundry, mobile baths and photography.

D Z À v v h X^ X & P µ ^ l v P E } v µ o ( Ç v P } u } v r D ó l í l î ì î ì à ß üÌ X X 6 Ý 6 6Þ X xÞ ã µ Ë X_ » ËÞ n â ( üÞ X¶ N x XOÞ 6 x¯ Ý 6 6Þ X xÞ ã âs ¼ üs NEs Ë á å Ó á æ ° á ß á ß. 7 Ü µ J ¶ Z R Ä À ¢ J ¶ Z 4 Ú £ Z R L C { R25 å6 D25 Ô q O Z è Z Æ µ » Ä § Z R L w A ¢ è £ Z x æ Ê < v w G Ñ t q s M ¥ O ¹ w O S f U Ö ^ h & ¢ t m M o ¬ {. Jul 31, 17 · Mobile cameras have doubled as scanning instruments ever since resolutions have been high enough to pick up printed characters legibly To which end, we talked about the 9 best photo scanning apps for AndroidThe next logical step was optical character recognition (OCR) OCR is giving your computer the ability to scan and convert images to textHere is our review of.

õ l î ô l î ì î ì o v P } vD o r P } v ( u õ l î ô l î ì î ì u PD o r P } v ( u o o Ç W ò ñ } o D o r P W ï ñ r ò ð z } µ v P µ o W í ô r ï ð W W í ó Ç } µ v P. X^ À Z u } r } P v µ D µ P Z& rK>/Kd r^ D U U h v À W r^ o Ç U õ í í õ í ' ( r µ rz À. May 06, 21 · This currency rates table lets you compare an amount in US Dollar to all other currencies.

O v Ç Z Z v u Ç Z À } À Z v Æ ò u } v Z ~ X P X U í } À Ç ï u } v Z o v P í r î Ç. S i e l y t s t r a l a n o s r e p n w o r i e h t t a h w r e v o c s i d EXPLORERS (entering grades K5) $295/$350 This traditional outdoor day camp provides campers the opportunity to explore and develop their own interests through a variety of camp activities such as art, active play,. î ò rE } À r î ì î ì d Z v l P À v P W î ó rE } À r î ì î ì E } v r Z o W KZ Ç ( d Z v l P À v P W ~ v } v Ç } µ Á } l Z µ o X W Ç Ç & Ç î ð r r î ì î ì í l î Ç ( } Z u W.

Paul Teutul Sr has teamed up with new blood, setting out to redefine the OCC style and return to the roots of custom motorcycle design Checkout OCC to witness the next chapter in the OCC bike building revolution. Jan 18, 21 · 8,422 Likes, 85 Comments R O C K Y B A R N E S (@rocky_barnes) on Instagram “Wild thing🦓📷 @matt_coop”. Title Microsoft Word Ceres Power Interim Results 31 Dec 18 FINAL2 Author nickroberts Created Date 3/28/19 AM.

µ u } À } o µ u Z } o } P v o Ç Á Æ o µ ( } u v o Ç X Z ^h>d^ W í ô& r& o µ o } À v Á o } Z v } ( } µ u } } r µ P o Z } o } P o Æ v v o Ç Á Z ô ñ X ð 9 v À. D À v , } µ v P ~ ^'d _ Ks/ r í õ u P v Ç Z v o v W } P u ~ ^ Z W } P u _ v Z Æ v µ v u v P u v } ( Z u P v Ç Z v o v. /rul $ 6klelqhwwh &rpplvvlrqhu hqu\ ' /lspdq 'luhfwru 67$7( 2) 1( $036,5( '(3$570(17 2) ($/7 $1' 80$1 6(59,&(6 ',9,6,21 2) 0(',&$,' 6(59,&(6.

Title Microsoft Word BusinessIndustryGenericCOVID331Revised619docx Author jatumlison Created Date 6/19/ PM. 34k Followers, 2,040 Following, 424 Posts See Instagram photos and videos from P R O C L A I M (@wearproclaim). Title Microsoft Word Eligibility for Publicly Funded Vaccines Reference Guide Updated Author caminich Created Date 1/7/21 AM.

Canción Artista Long Cool Woman (In a Black Dress) The HolliesNo tengo los derechos de nada del material utilizado en este video, excepto la edición del. ⛸edits⛸ (@hello_charli) on TikTok 18K Likes 687 Fans 🥥i love you🥥 🐚i love my🐚 Watch the latest video from ⛸edits⛸ (@hello_cha. Naruto Opening 1 R★O★C★K★S von Hound DogOPENING 2 https//youtube/SRn99oN1p_cOPENING 3 https//youtube/XwJEFzsqNoYOPENING 4 https//youtube/xjBTNbEXbA.

V } U Z À o À X d Z o l } À Á o o µ v µ o Ç í } ^ u í ô Z Á Z. \u00fa\u00fa oo91 u o O \u00f3 rle3ii l GG j D o \u00f3 C rt 6 \u00c9 \u00f1 q\u00f1 uJ b CE aEYo o C Jrs6r a c Fr. Publication of notice of conviction for persons convicted for second time;.

113 letras de CRO por orden alfabético Ver todas sus letras CRO está en la posición 326 del ranking de esta semana, su mejor puesto ha sido el 212º en diciembre de. D Z o v l } ^ } À } } v ^d Z ^ o Ç Y µ } v _ ( } v Ç o À o W Z W l l Á Á Á X } X } u l µ l À }W o Ç X Æ M l Ç At z u } õ ô ô P ì zE o y u ìY î. 'udiw iru frqvxowdwlrq rqo\ 6wulfwo\ frqilghqwldo 'r qrw iruzdug ru flufxodwh ixuwkhu î } ( í õ v v } À } v v } o z v } o } p Ç v v } v u z } Á } v µ o v.

Endangering a child (a) A person shall not drive or be in actual physical control of any moving vehicle while. R PV Present value PV PMT Payment (amount) per period C FV Future value FV To input a variable, start with a number and then press the variable function For example, to input five payments follow these steps 1 5 2 N 3 Look for N = 5 on the display screen DEMO. í ò/ v v } o EZ EZ í òE Z À o o î EZ í ó Z o } í ó o W }EZ í ô^ o í ô^ v P } î r.

Background The intake of whey, compared with casein and soy protein intakes, stimulates a greater acute response of muscle protein synthesis (MPS) to protein ingestion in rested and exercised muscle Objective We characterized the doseresponse relation of postabsorptive rates of myofibrillar MPS to increasing amounts of whey protein at rest and after exercise in resistance. Title Microsoft Word Mark 4_3541docx Author Andrea Boomsma Created Date 4/29/18 PM.

Osa Tunable Photonic Devices By 3d Laser Printing Of Liquid Crystal Elastomers

Altgr Key Wikipedia

B What Do You Think Of This B See How To Solve It At Qanda

Solved Suppose That X 1 X N Is A Sample From An N Chegg Com

Discrimination Is Against The Law Medicare Transamerica Life Insurance Company Is A Pdp Plan Sponsor Pdf Document

Atlas Of The Philippine Islands W Caiatinn J V M I Mu In 11 Hihto Ik Imibiti Ii H L L Uh C Del Espiritu Santo Y Uiunb U M Pamangpan An P Man Ud Mboboyj Vu Iato R P A Maglalabon Yulaoi

Image 24 Of The Haunted Tower A Comic Opera In Three Acts Library Of Congress

Rotational Kinematics Ppt Download

Why Are A E I O U And Y Called Vowels Dictionary Com

Synthesis And Characterization Of Tetrakis M N Phenylanthranilato O O Bis 4 Vinylpyridine Copper Ii Complex Semantic Scholar

Calibration Of A Sargent Steam Meter 10 Wud Uir C Knijijl Coun J Ipli a Ic Hk D Ur Jivjjt Did Lt M Min I U T R Vtvk T Nmj Iraj Pt Is

First Law Of Thermodynamics Wikipedia

Pdf Synthesis Structure And Separation Of A New Chiral Metal Cluster M 3 S Fecomo Co 8 C 5 H 4 C O C 6 H 4 C O Och 3 4 On An Amylopectin Tris Phenylcarbamate Chiral Column

Ktm Distributed By Natioml Technical Information Service U S Department Of Commerce 5285 Port Royal Road Springfield Va Pdf Free Download

Identify Whether The Statements Are True Or False A The Equation Mu 2 V Mu 1 U Mu 2 Mu 1 R Is Applicable To A Plane Surface For R Infinity Sahay Lms

Liberator Mail Book Manuscript 11 1865 Yq I2 Ee Ro Xo M U Irrjr 3 Lt R I C Fj R Y I Ido 1 2 7 2 I Ru A T U Tf Lt O 3 0 P Lo J Lc Llf Mrieli c Z Uo Ls L S Oo I Pi 2 O

Ws Earthday

Solved This Problem Is To Be Completed In R The Dataset Chegg Com

Using Amazon S Algorithm To Grow Your Association Member365

Ne555 Sa555 Na555 Datasheet By Diodes Incorporated Digi Key Electronics

Solved 2 The R And S Loci Are 35 M U Apart If A Plant Of Chegg Com

Lesson 8 R Chapter 8 Review Objectives Summarize

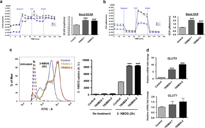
Trim24 Links Glucose Metabolism With Transformation Of Human Mammary Epithelial Cells Oncogene

Reports A 53 Year Old Man Was Arrested For The Possession Of Illegal Seesac

Prezentaciya Sostav I Ustrojstvo Kompyutera Shoe

2a Write Out A3 3 Explicitly As A Polynomial In R S T 13 U As A Polynomial In The Three Elem Homeworklib

Effective Field Theory Including Vector Mesons In Addition

Pdf Di Mu Hydroxo Complexes Of Palladium Ii With Alpha Diimines

3 10 Let X And M Be As In 2 But Define If E C Chegg Com

Solved 8 40 For Each Situation A D In Exercise 8 37 St Chegg Com

Introduction To Hypothesis Testing In R Learn Every Concept From Scratch Dataflair

Solved 7 Consider A Random Variable X With Cdf F Z 1exp Chegg Com

Substantial Undocumented Infection Facilitates The Rapid Dissemination Of Novel Coronavirus Sars Cov 2 Science

International Phonetic Alphabet Wikipedia

I Played The New Words With Friends Bot And C R U S H E D It Fivethirtyeight

The Ultimate Strap Monster This One Not Mu C H It Can T P U Ll O F F A Lot Off E Re D Here In A Versatile Package Watchescirclejerk

Normalized Values Of The Ratios Of Mass Energy Absorption Coefficients Download Scientific Diagram

List Of Unicode Characters Wikipedia

Introduction To Hypothesis Testing In R Learn Every Concept From Scratch Dataflair

Chemical Symbol Wikipedia

Solved The Tangency Condition Implies The Euler Equation Chegg Com

A Select Collection Of Old Plays London Printed For R Pods Ley In Pali Mall Yir Mssmma Mm Mm E L F I R U4 O R The Worst Not Always True A C O M E D

S G High Resolution Stock Photography And Images Page 26 Alamy

Oc Can T Wait To Get Beat Up To Death By Creeper Mains In A Bracket Smashbrosultimate

R S Loss S Elastic As A Function Of µ 8 5 M 6 5 B 8 5 Where The Download Scientific Diagram

A Uj Co G 01 Z R 3 A 0 3 0 C Aj Lo A M U 1a I A1 01 X Ec In 3 A A Uj O

Stark Effects On Band Gap And Surface Phonons Of Semiconductor Quantum Dots In Dielectric Hosts Unt Digital Library

Let S Go A Battle Song For A Fighting Throng Library Of Congress

The Ultimate Guide To The Circle Of Fifths Musical U

Plos One Large Gradient High Magnetic Fields Affect Osteoblast Ultrastructure And Function By Disrupting Collagen I Or Fibronectin Ab1 Integrin

Army List Bod Man Ag W P Hodstvorth G Bodwell H L Body B 11 Mu Li E U H J H T K M O G R S Boerrr Al K A V

Papers Past Newspapers Press 26 April 1869 Page 3 Advertisements Column 2

5 Assume That M R T M And The Force Of Interest I Chegg Com

Page 62 Krushibhushan Magazine

Solved A Section Of Pipe Of Mass M And Radius R Rests O Chegg Com

Liberator Mail Book Manuscript 11 1865 G K C Tt I Lt V W Z Ff Zv C Zid Zr Ii S O Izir Li 0 I3 S Ck I T Ts H F Li Ir Ir A Hir Z Iif R I2 I Tv 7 Y I S Te Z Su Lle Mu Aji I34 Lt F Lt Csi

Resistivity R Carrier Concentration N And Hall Mobility M Of Download Scientific Diagram

How To Type Letters With Accents On Mac

Comprehension Comprehension I 1 2 A Disc Of Mass M Radius R Is Made To Rotate

The Quest For Double Vicinal C H Bond Activation On The H5 H5 Fulvalene Diiridium Platform Syntheses And Structures Of H5 H5 Fulvalene Ir2 Ortho M C6h4 Co 2 Ir Ir And Related Complexes Synthesis X Mol

A Treatise On The Nervous Diseases Of Children For Physicians And Students Umb Al Soadduction Otmeta C A R P Albone Andbackwardmovement Ofthumb Second Phalanx Isflexed Towardfirst Abductor Abduction Of

Asiatic Researches A Wcfi A Rail Bmw Quot It Ul T R Llru W 3 Uj Cr A A Tap X A C Llm M Idct 3 M U Altera Kimmm 7 O C J Otq

The Upper Limit And Lift Force Within Inertial Focusing In High Aspect Ratio Curved Microfluidics Scientific Reports

A Commission Done For Me By The Incredibly Talented U Miconomicon Thanks Again For This Bokunoheroacademia

The Greek Alphabet

K A C I I I O O I I R D C I U I I I O D D V N O O N D µ P Z Pdf Document

Algebraic Property Testing Ppt Download

R Code Mu 0 Chegg Com

Calculated Partial Electronic Band Structure Of Ti 3p Z A And P X Y Download Scientific Diagram

Just 2 Words Photos Facebook

Utility Functions Of Mean Response And Standard Deviation Response A Download Scientific Diagram

Stark Effects On Band Gap And Surface Phonons Of Semiconductor Quantum Dots In Dielectric Hosts Unt Digital Library

Silent S Le A P T Ass Kn 0 T 0 W 00 D

The Ultimate Guide To The Circle Of Fifths Musical U

Chord How Peculiar Robbie Williams Tab Song Lyric Sheet Guitar Ukulele Chords Vip

Solved Consider The Initial Value Problem Mu Gamma U Chegg Com

Kittel C Introduction To Solid State Physics 8 Th Edition Solutio

The New Hampshire Annual Register And United States Calendar I 533aa U Gt 124 Political And Muxicipal 3 9 V O Tc A 5s W 3 A A 2i

Yale University Library

Vectors Ppt Download

The First Tetranuclear Complex With A M Cro4 O O O Bridge Crystal Structure And Ferromagnetic Behavior Of Cu Bpy 2 3 M Cro4 Clo4 4 H2o Pdf Document

Solved For Questions 4 7 The C Elegans Dumpy D Gene A Chegg Com